Peer Review Policy

The Journal follows double blind peer-review policy. All the articles submitted to Research Journal will undergo review process by editorial board followed by two independent subject reviewers. Executive chief editor decision will be final. The journal shall not take any responsibility for the contents of articles published in the journal and all such responsibility shall lie with the author/s. The opinions expressed in the articles are solely of the author/s and International Journal of Suvarna Karnataka Studies and Research Publications may not agree with such opinions in part or in full.

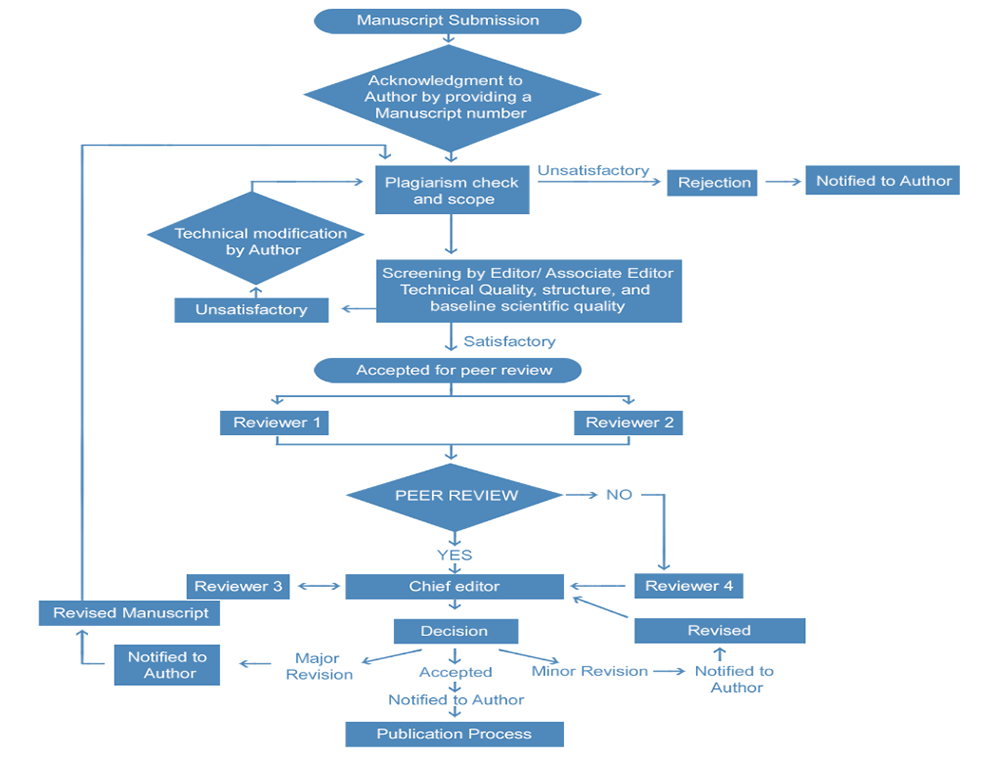
Manuscript review process by the International Journal of Suvarna Karnataka Studies and Research Publications [IJSKSRP]:

STEP 1. Manuscript submission – Acknowledgement to Author by providing a Manuscript number – plagiarism check and scope - unsatisfactory - Rejection - notified to author – technical modification by author-screening by editor/associate editor/technical quality, structure, and baseline scientific quality-satisfactory-accepted for peer review – Reviewer 1 – reviewer.

2 - Peer Review - Yes/No- Chief Editor-reviewer.

3 - Reviewer.

4 Revised Manuscript-chief editor Decision-revised - major revision notified to author minor revision – notified to author – accepted-notified to author – publication process. Manuscript Review process By International Journal of Suvarna Karnataka Studies and Research Publications [IJSKSRP].